会计学院审计监督研究团队:向卓越奋进
首经贸会计学院审计监督研究团队自成立以来,以服务国家战略需求和新时代首都发展为导向,在学科建设和人才培养方面形成了鲜明的特色优势,在服务国家和北京“四个中心”建设中发挥了独特的支撑作用,特别在推动审计服务国家治理体系和治理能力现代化等方面的特色更加鲜明。多年的学科建设与学术积淀,形成了审计协同治理、资源环境审计和大数据智能审计等特色研究方向,为提升国家监督治理、推进“美丽中国”“数字中国”建设提供了重要智力支撑和技术保障。

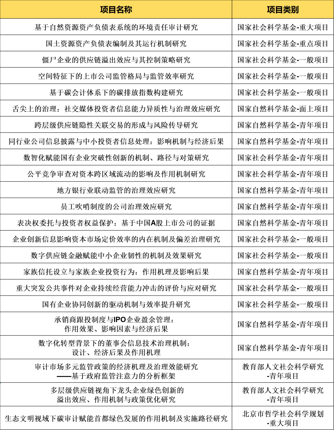
近年来,研究团队在科研领域取得丰硕成果。在课题项目方面,研究团队获批包括国家社会科学基金重大项目、国家社会科学基金重点项目和国家自然科学基金面上项目、国家社会科学基金一般项目等高水平课题70余项。在学术论文方面,在《经济研究》《管理世界》《审计研究》《会计研究》和Strategic Management Journal、Journal of Business & Economic Statistics、Journal of Banking and Finance等国内外高水平期刊发表论文300余篇。在学术专著方面,团队成员出版学术专著30余部,深入探讨了研究领域的最新研究成果与前沿理论,以丰富的实践案例与深刻的理论洞察,有力地推动了学科知识普及与应用。团队成员获得的部分代表性科研成果如下:

长期以来,团队充分发挥专业优势,通过多元化合作平台深度服务国家治理和行业发展。
在政策研究层面,团队主持了中华人民共和国审计署重点课题、北京市社科基金重大项目,参与国家审计人才职业与专业技术资格体系建设,牵头住房与城乡建设部碳排放权审计课题,参与财政部碳会计核算制度等多项国家标准的制定工作,协助解决自然资源部土地资源等会计核算、审计鉴证相关问题。

2025年1月,首都经济贸易大学与北京市审计局签署战略合作协议,推进双方在科学研究、人才培养、社会服务等方面的合作
在地方服务方面,团队参与北京审计条例、北京内部审计基础工作规范等地方性规范的制定,参与制定北京领导干部自然资源资产离任审计评价指标体系,为市人大审计监督、市国资委国企绩效考核等提供专业支撑。

2023年7月,首经贸与北京市通州区审计局签署战略合作框架协议
在行业建设领域,团队主持中国注册会计师协会课题,助力中国注册会计师协会事务推进国际化战略,参与全国注册会计师考试制度改革,承办北京市审计局专业竞赛,持续推动北京地区审计人员专业能力提升。

2022年和2025年首经贸两次协办北京市职工职业技能大赛审计专业理论和实务操作竞赛
团队带头人 于 鹏
兼任中国会计学会理事、中国会计学会审计专业委员会委员、北京审计学会理事兼财政审计专业研究部主任,北京市人大常委会预算监督研究基地(首经贸)副主任、北京航天神州智能装备科技股份有限公司独立董事。美国密西根州立大学访问学者。主持国家社科基金、教育部人文社科项目、审计署重点科研课题等项目。已在《经济研究》《会计研究》《审计研究》等权威学术期刊发表论文多篇。研究成果曾获北京市哲学社会科学优秀成果奖二等奖、杨纪琬会计学奖。围绕首都发展积极建言,研究成果被北京市人大常委会预算工作委员会采纳。
团队核心成员 许江波
许江波,首都经济贸易大学会计学院教授、博士生导师、党委书记,主要研究领域包括企业、行政事业单位审计与管理会计、财务管理等。
全国会计领军人才,中国会计学会政府及非营利组织会计专委会副主任委员,中国总会计师协会常务理事,北京内部审计协会监事和技术与规范委员会主任委员,北京市中青年骨干教师和青年拔尖人才。主持国家社会科学基金一般项目和教育部人文社科项目、财政部重点课题等省部级项目,在《会计研究》《经济学动态》《财贸经济》《经济管理》《中国工业经济》《改革》《财经研究》《财政研究》《经济与管理研究》等知名期刊发表专业论文50余篇,出版专著4部,主编多部教材。
顾奋玲
顾奋玲,首都经济贸易大学会计学院教授、博士生导师,主要研究领域为审计理论与实务、内部控制等。
北京市优秀教师、全国教育系统先进工作者。现任中国会计学会常务理事、中国审计学会理事、北京审计学会副会长、中国会计学会内部控制专业委员会委员、中国注册会计师协会职业道德准则专业委员会委员,国家社科基金匿名评审专家等。主持国家社科重大项目子课题、北京市哲学社会科学规划重大项目、北京市社会科学基金重点项目、教育部人文社科项目、财政部科研课题以及中国注册会计师协会等企事业单位委托课题多项。特别是围绕审计市场、资源环境审计等相关领域有较深入研究,并取得了一系列较为丰富的成果,出版《中国独立审计市场研究》等专著教材十余部,在《会计研究》《审计研究》《经济日报》等权威学术期刊和报纸发表论文60余篇。并担任多家上市公司独立董事,均任审计委员会主任。
王海林
王海林,首都经济贸易大学会计学院教授、博士生导师,主要研究领域包括公司财务、价值链控制、政府审计等。
北京市教学名师,现为财政部全国会计信息化标准化技术委员会咨询专家,曾赴美国多米尼肯大学和亚利桑那州立大学访学。参与多个大型会计信息系统研发项目,基于CMMI、神经网络的内部控制能力评价和缺陷预测,利用大数据文本分析的国家审计语调等研究成果在国内影响广泛。主持国家社会科学基金一般项目、教育部人文社科项目、北京市社会科学基金项目等,在《会计研究》《审计研究》等发表论文近80篇。出版学术专著4部,其中《价值链内部控制》获杨纪琬优秀会计学术著作奖。
闫华红
闫华红,首都经济贸易大学会计学院教授、博士生导师,主要研究领域包括财务管理理论与实务、成本管理、财政监督等。
北京市优秀教师、北京青年骨干教师、北京市教学名师。目前为中国会计学会会员、中国注册会计师非执业会员,中国会计学会财务管理专业委员会委员。在《审计研究》《财政研究》等国内外期刊上累计发表论文100余篇,著有专著4本,出版教材及教学工具书数本,主持及参加国家级课题、省部级课题及企业横向课题共计35项。
王凡林
王凡林,首都经济贸易大学会计学院教授、博士生导师,主要研究领域包括会计信息化、审计信息化、风险管理与内部控制等。
担任多家上市公司独立董事,兼任北京市国资委外部董事,兼任财政部、工业和信息化部信息化项目评审专家,北京审计学会专委会委员等。主持或参与国家社科重大课题、教育部项目、北京市社科基金项目等十余项,为中石化、中国黄金、奇正藏药、君康人寿等大中型企业提供会计信息化、大数据系统审计、智能化内控等咨询项目30余项,在《会计研究》《财政研究》《经济与管理研究》等权威期刊发表学术论文70余篇,著作10余部。先后获后备学科带头人、科研标兵、师德标兵等称号。
王茂林
王茂林,首都经济贸易大学会计学院教授、博士生导师、副院长,主要研究领域包括会计与审计理论、管理层激励与更替、企业投融资决策等。
入选财政部高层次财会人才素质提升工程(学术类),中国会计学会对外学术交流专业委员会委员,校后备学科带头人。主持国家社科基金一般项目1项,国家自然科学基金青年项目1项,教育部人文社科基金一般项目1项,在《会计研究》《审计研究》等国内外权威期刊发表学术论文多篇。
首经贸新闻网版权与免责声明: ①凡本网未注明其他出处的作品,版权均属于首经贸新闻中心,未经本网授权不得转载、摘编或利用其它方式使用上述作品。已经本网授权使用作品的,应在授权范围内使用,并注明“来源:首经贸新闻网”。违反上述声明者,本网将追究其相关责任。 ② 凡本网注明其他来源的作品,均转载自其它媒体,转载目的在于传递更多信息,并不代表本网对其负责。 ③ 有关作品内容、版权和其它问题请与本网联系。 ※ 联系方式:首经贸新闻中心 Email:xcb@cueb.edu.cn

